12月5日,北京银行公告称,收到苏州中院的《应诉通知书》。该行涉及胡菊玲等康得新股票投资者以证券虚假陈述责任纠纷对康得新提起的诉讼。
作为近年来涉及面最广的上市公司造假案,星空君早在公司暴雷之前就通过“存贷双高”预测到了康得新的风险。
康得新案也是有史以来第一个独董被判承担连带责任的案件。
不过,几年来,整个案件不断的发酵过程中,有一个关系紧密的相关方一直三缄其口。
它就是北京银行。
所以,当北京银行发布涉案有关的公告的时候,大家会感到困惑:北京银行在这个案子中,扮演了什么角色?
尽管我们迄今为止尚未看到明确清晰的信息,但从北京银行受过的处罚里,能查找到端倪。
2020年末,北京银行被北京银保监局罚款4290万元,24名责任人分别被处以警告、罚款、终身禁业、取消董事高管任职资格等行政处罚。
这次被处罚的理由是:销售虚假金融产品,出具与实施不符的询证函回函,违规出具与事实不符的存款证明,关键业务环节管理失控等15项违法违规事由。
划重点:出具与实施不符的询证函回函,违规出具与事实不符的存款证明。
几乎坐实了北京银行配合康得新造假。
一、案情回顾
2019年的一季报中,独董纷纷表态不保证报告的真实性,尤其是122亿的存款:
康得新及其子公司账面显示其在北京银行西单支行的存款余额共计12,210,067,986.20元,我们对此强烈质疑,原因是这笔存款既不能用于支付也无法执行,并且北京银行西单支行曾经口头回复“可用余额为零”,注册会计师就此笔存款向北京银行西单支行发出询证函,对方至今没有回复。我们从任职的第一天起就反复要求管理层采取一切手段弄清这笔存款是否存在,但很遗憾至今才启动投诉程序,并准备进行诉讼。

独董们表示,康得新与大股东康得投资集团和北京银行西单支行违规签订了《现金管理合作协议》,使得上市公司与控股股东在资金管理和使用上产生了混同,为控股股东占用上市公司资金开启了方便之门。

经过严谨的调查,独董查明了公司122亿资金的去向。他们认为,《现金管理合作协议》很可能是大股东关联方资金占用的证据,具体的操作方式是由上市公司利用自身优势从银行贷款后,资金交由大股东使用。
5月7日晚,公司对深交所的关注函进行了回复,公告显示,公司在北京银行西单支行的4个账户中有3个被冻结。

冻结原因均为金融借款合同纠纷。
这是康得新第一次主动披露资金被冻结,而在此之前,都表示账面有的是钱。
公司2018年之前的经审计年报,均披露大额的银行存款,如2017年的时候有82亿元,2016年的时候有92亿元。
根据事务所审计的标准流程,这些银行存款是所在银行确认过的。
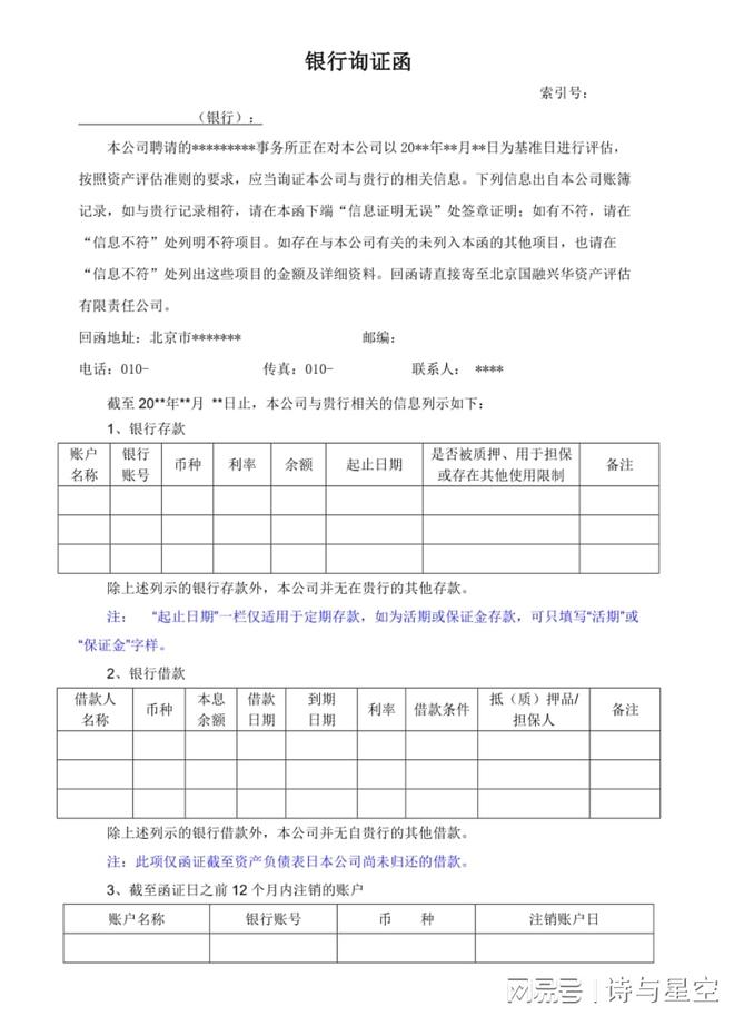
星空君找了一个询证函的格式(大同小异):

大家可以看到,银行要在询证函里对企业的银行存款的金额、是否受限等情况做出说明。
这也意味着,在审计机构(瑞华会计师事务所)对康得新银行账户进行函证时,北京银行西单支行很可能出具了与事实不符的回函,并受到了北京银保监局的处罚。
二、失速的北京银行
据报道,最近两个月,北京银行裁撤9家营业机构,包括长安街支行、广渠门支行、政务中心支行等核心市区营业网点,上半年还减员219人。
11月26日,央行对北京银行开出超2500万元的罚单,两个多月前刚刚被北京金融监管局罚款530万元,今年累计被罚3800万元。
北京银行的债券承销业务进展不顺利,有15只违约,累计违约金额超过140亿元。其中,两只债券违约接近7年仍未兑付,公告称“兑付暂无实质进展”。
从业绩来看,公司三季报表现黯淡。
2025年前三季度实现营业收入515.88亿元,同比下降1.08%;归母净利润210.64亿元,同比微增0.26%。

数据来源:iFind
这个增速增速在17家A股上市城商行中排名倒数第三和第四位,与江苏银行、宁波银行等竞争对手差距明显。
从营收结构来看,利息净收入同比增长1.79%至392.46亿元,成为营收正增长的主要来源;而非利息收入则大幅下滑9.22%至123.42亿元,成为拖累整体业绩的关键因素。
利息净收入增长主要依靠"以量补价"策略,在利率下行环境下,通过扩大贷款规模(对公贷款增长11.98%)和存款规模(存款增长7.60%)来弥补单利收益的下降。然而,非利息收入大幅下滑主要受债市调整影响,投资收益同比减少3.75亿元(-3.6%),公允价值变动损失扩大至-11.89亿元,严重拖累了净利润。
对于银行来说,不良贷款率和拨备覆盖率是最重要的指标。截至2025年9月末,北京银行不良贷款率为1.29%,较年初微降0.02个百分点,但这一指标仍高于上市城商行平均水平(约1%以下)。同时,拨备覆盖率下降至195.79%,较年初下降12.96个百分点,风险抵补能力有所减弱。
三、对公和对私:冰火两重天
北京银行对公贷款表现突出,较年初增长11.98%至1.43万亿元,成为拉动资产规模增长的绝对主力。重点投向科技金融、绿色金融、普惠小微三大战略领域。
对私业务(零售贷款)则表现疲软,同比增速仅为1.99%,较期初规模甚至小幅收缩。
具体来说:
按揭贷款占比约44.8%(2024年末数据),受存量房贷利率下调影响,收益率承压导致增速放缓。
经营贷款余额1796.36亿元,较上年末增长56.63亿元,增速约3.26%。
消费贷款余额2096.36亿元,较上年末增长28.79亿元,增速约1.4%。
信用卡贷款规模176.11亿元,较上年末减少19.79亿元,降幅约10.2%,显示零售银行部对高风险业务的主动收缩。
热门文章
- 关于得道
- 加入得道
- 联系我们
- 广告合作
- 法律声明
- 隐私政策
- 澎湃矩阵
- 新闻报料
©2025得到财经(dedaocj.com) 版权所有

